小学-难事易资料库
难事易资料库 - 专为教师资格证/编/职称面试提供试讲与说课逐字稿
  • 小学
  • 初中
  • 高中
发布
发布文章创建话题创建版块发布帖子文档发布
开通会员
黄金会员
黄金会员
黄金会员开通黄金会员
  • 全站资源折扣购买
  • 部分内容免费阅读
  • 一对一技术指导
  • VIP用户专属QQ群
开通黄金会员
钻石会员
钻石会员
钻石会员开通钻石会员
  • 全站资源折扣购买
  • 部分内容免费阅读
  • 一对一技术指导
  • VIP用户专属QQ群
开通钻石会员
    • 开通会员 尊享会员权益
      登录
      注册
      找回密码

      快速登录

  • 小学
  • 初中
  • 高中
开通会员 尊享会员权益
登录
注册
找回密码

快速登录

小学共965篇
小学学科
    全部语文数学英语音乐体育美术科学心理健康信息技术道德法制
年级小学
    一年级二年级三年级四年级五年级六年级
资料类型
    试讲逐字稿说课逐字稿
排序
    更新浏览点赞评论
数学六年级下册-北师大版《03.圆柱和圆锥》试讲逐字稿-难事易资料库

数学六年级下册-北师大版《03.圆柱和圆锥》试讲逐字稿

付费资源¥1.9# 北师大版
nsyzlk的头像-难事易资料库钻石会员11天前
1.41MB7页0355
数学六年级下册-人教版《01.百分数(二)》试讲逐字稿-难事易资料库

数学六年级下册-人教版《01.百分数(二)》试讲逐字稿

付费资源¥1.9# 人教版
nsyzlk的头像-难事易资料库钻石会员11天前
1.31MB6页0466
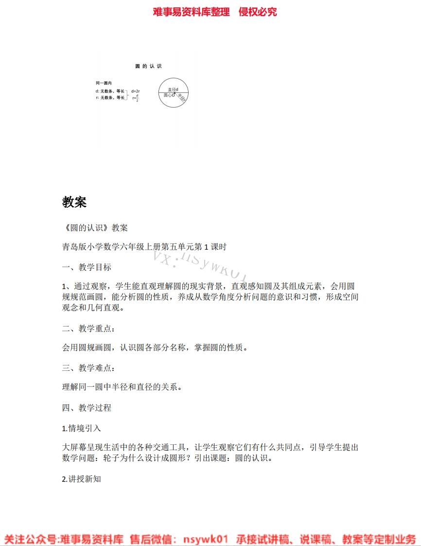
数学六年级上册-人教版《04.圆的认识》试讲逐字稿-难事易资料库

数学六年级上册-人教版《04.圆的认识》试讲逐字稿

付费资源¥1.9# 人教版
nsyzlk的头像-难事易资料库钻石会员11天前
1.40MB7页02411
数学六年级上册-人教版《04.扇形统计图》试讲逐字稿-难事易资料库

数学六年级上册-人教版《04.扇形统计图》试讲逐字稿

付费资源¥1.9# 人教版
nsyzlk的头像-难事易资料库钻石会员11天前
1.18MB5页03814
数学六年级下册-人教版《02.圆柱的表面积》试讲逐字稿-难事易资料库

数学六年级下册-人教版《02.圆柱的表面积》试讲逐字稿

付费资源¥1.9# 人教版
nsyzlk的头像-难事易资料库钻石会员11天前
1.54MB6页02614
数学五年级上册-人教版《04.循环小数》试讲逐字稿-难事易资料库

数学五年级上册-人教版《04.循环小数》试讲逐字稿

付费资源¥1.9# 人教版
nsyzlk的头像-难事易资料库钻石会员11天前
1.40MB7页0437
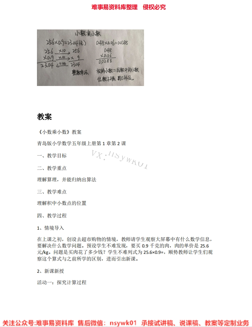
数学五年级上册-人教版《02.小数乘小数》试讲逐字稿-难事易资料库

数学五年级上册-人教版《02.小数乘小数》试讲逐字稿

付费资源¥1.9# 人教版
nsyzlk的头像-难事易资料库钻石会员11天前
1.90MB6页02513
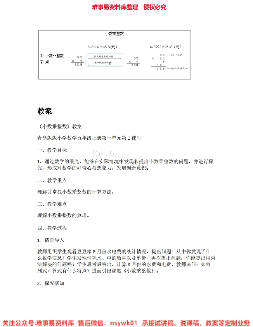
数学五年级上册-人教版《01.小数乘整数》试讲逐字稿-难事易资料库

数学五年级上册-人教版《01.小数乘整数》试讲逐字稿

付费资源¥1.9# 人教版
nsyzlk的头像-难事易资料库钻石会员11天前
1.28MB6页02411
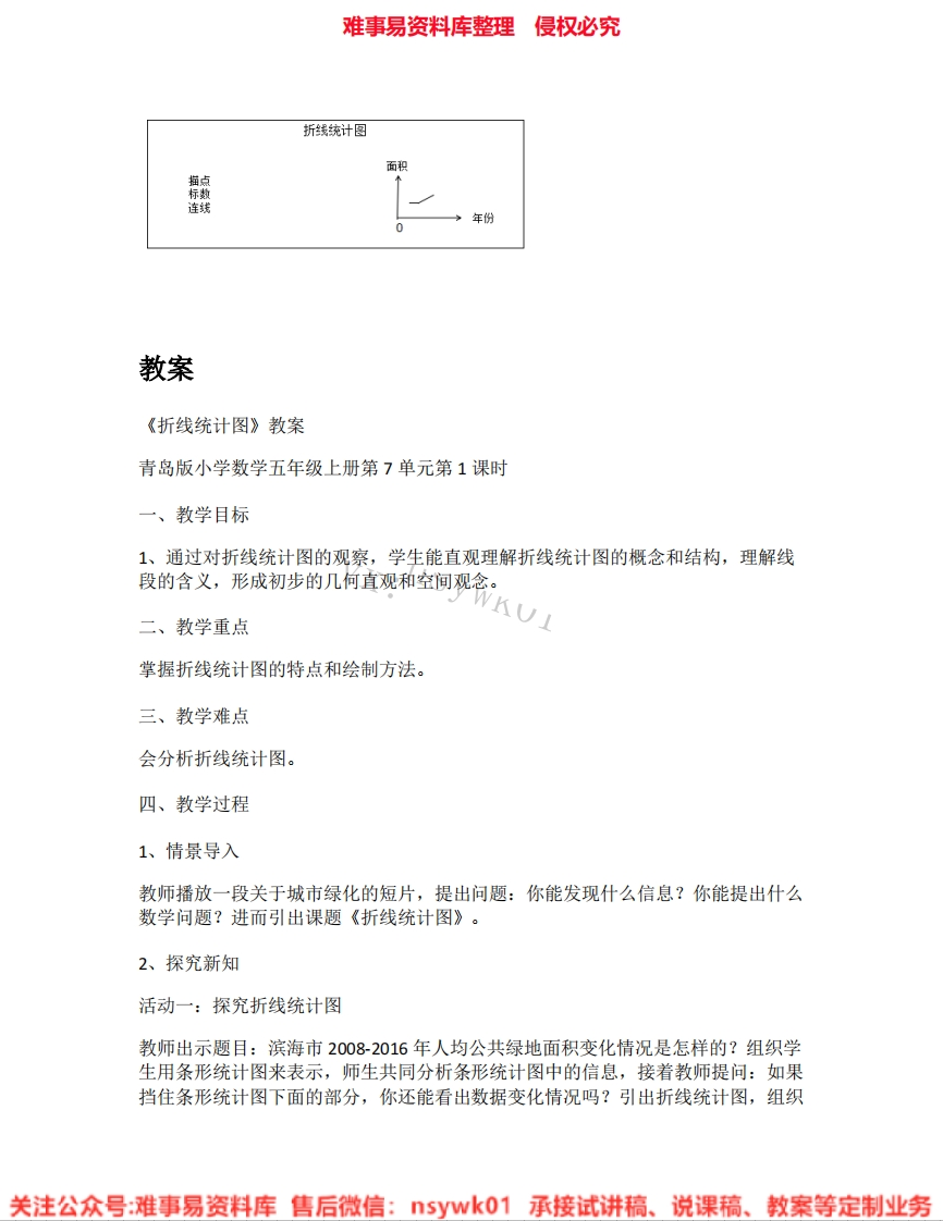
数学五年级下册-人教版《07.折线统计图》试讲逐字稿-难事易资料库

数学五年级下册-人教版《07.折线统计图》试讲逐字稿

付费资源¥1.9# 人教版
nsyzlk的头像-难事易资料库钻石会员11天前
1.26MB6页0365
数学五年级下册-人教版《02.长方体和正方体》试讲逐字稿-难事易资料库

数学五年级下册-人教版《02.长方体和正方体》试讲逐字稿

付费资源¥1.9# 人教版
nsyzlk的头像-难事易资料库钻石会员11天前
1.82MB7页0468
加载更多
  • 难事易资料库 - 专为教师资格证/编/职称面试提供试讲与说课逐字稿

    Zibll 子比主题专为博客、自媒体、资讯类的网站设计开发,简约优雅的设计风格,全面的前端用户功能,简单的模块化配置,欢迎您的体验
  • 友链申请 免责声明 广告合作 关于我们

    Copyright © 2025 · 难事易资料库 · 由zibll主题强力驱动.
    扫一扫加微信-难事易资料库
  • 扫码加QQ群-难事易资料库

    扫码加QQ群

    扫码加微信-难事易资料库

    扫码加微信
zibll子比主题
本站同款主题模板
zibll子比主题是一款漂亮优雅的网站主题模板,功能强大,配置简单。
查看详情
发布文章创建话题创建版块发布帖子
扫码添加微信-难事易资料库
在手机上浏览此页面

登录
没有账号?立即注册
用户名或邮箱
登录密码
找回密码

社交账号登录

注册
已有账号,立即登录
设置用户名
设置密码
重复密码
扫码登录
使用其它方式登录或注册扫码登录