

第1页 / 共5页
试读已结束,还剩4页,您可下载完整版后进行离线阅读
© 版权声明
文章版权归作者所有,未经允许请勿转载。
THE END
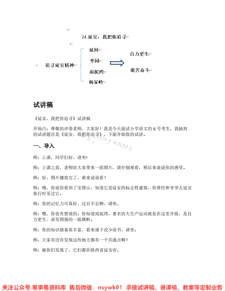
←24.延安,我把你追寻延河自力更生枣园追寻延安精神南泥湾艰苦奋斗杨家岭试讲稿《延安,我把你追寻》试讲稿开场白:尊敬的评委老师,大家好!我是今天面试小学语文的6号考生,我抽到的试讲题目是《延安,我把你追寻》,下面开始我的试讲。一、导入1SyWKUL师:上课,同学们好,请坐师:上课之前,老师给大家带来一组图片,请仔细观看,稍后来说说你的感受。师:好,图片播放完了,谁来说说看?师:哦,你说你看到了宝塔山,知道它是延安的标志性建筑,你曾经和爷爷去延安旅行时见过它。师:你的记忆力可真好,过目不忘啊,请坐。师:嗯,你也有想说的。你知道南泥湾,著名的大生产运动就是在这里开展,是自力更生、奋发图强的一面旗帜。师:你的知识储备很丰富,看来课下没少读书,请坐。师:大家有没有发现这些地方都有一个共通点啊?师:被你们发现了,它们都在陕西省延安市。关注公众号:难事易资料库售后微信:5ywk01承接试讲稿、说课稿、教案等定制业务
暂无评论内容