小学
初中
高中
发布
发布文章
创建话题
创建版块
发布帖子
文档发布
开通会员
开通黄金会员
全站资源折扣购买
部分内容免费阅读
一对一技术指导
VIP用户专属QQ群
开通黄金会员
开通钻石会员
全站资源折扣购买
部分内容免费阅读
一对一技术指导
VIP用户专属QQ群
开通钻石会员
开通会员 尊享会员权益
登录
注册
找回密码
快速登录
小学
初中
高中
开通会员 尊享会员权益
登录
注册
找回密码
快速登录
小学
第3页
小学学科
全部
语文
数学
英语
音乐
体育
美术
科学
心理健康
信息技术
道德法制
年级小学
一年级
二年级
三年级
四年级
五年级
六年级
资料类型
试讲逐字稿
说课逐字稿
排序
更新
浏览
点赞
评论
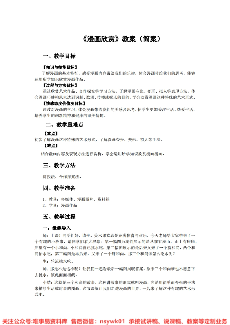
人教版-美术四年级上册《17《漫画欣赏》逐字稿》试讲逐字稿
付费资源
¥
1
# 人教版
9天前
0.40MB
3页
0
29
10
人教版-美术五年级下册《17.第21课珍爱国宝-古代青铜艺术》试讲逐字稿
付费资源
¥
1.9
# 人教版
9天前
4.46MB
11页
0
34
9
人教版-美术五年级下册《01.第1课形的魅力》试讲逐字稿
付费资源
¥
1.9
# 人教版
9天前
1.93MB
7页
0
43
6
人教版-美术六年级上册《01.第1课基本形体切挖》试讲逐字稿
付费资源
¥
1.9
# 人教版
9天前
1.67MB
6页
0
50
13
人美版-美术四年级下册《03.第3课快乐的人》试讲逐字稿
付费资源
¥
1.9
# 人美版
9天前
2.93MB
9页
0
34
5
人美版-美术五年级下册《06.第6课精细的描写》试讲逐字稿
付费资源
¥
1.9
# 人美版
9天前
4MB
9页
0
25
5
人美版-美术六年级下册《03.第3课装饰色彩》试讲逐字稿
付费资源
¥
1.9
# 人美版
9天前
4MB
9页
0
38
9
人美版-美术六年级上册《10.第10课故事里的人》试讲逐字稿
付费资源
¥
1.9
# 人美版
9天前
3.54MB
9页
0
46
5
湘美版-美术四年级下册《10.中国龙》试讲逐字稿
付费资源
¥
1.9
# 湘美版
8天前
0.33MB
2页
0
42
5
湘美版-美术五年级上册《6.水墨动物》试讲逐字稿
付费资源
¥
1.9
# 湘美版
8天前
0.33MB
2页
0
39
8
加载更多
本站同款主题模板
zibll子比主题是一款漂亮优雅的网站主题模板,功能强大,配置简单。
查看详情
发布文章
创建话题
创建版块
发布帖子
在手机上浏览此页面
登录
没有账号?立即注册
用户名或邮箱
登录密码
记住登录
找回密码
登录
社交账号登录
注册
已有账号,立即登录
设置用户名
设置密码
重复密码
注册
扫码登录
使用
其它方式登录
或
注册
扫码登录